别只盯着西方十二星座了,中国的紫微斗数才是最精准的算命术
紫微学
1. 紫微斗数
紫微斗数以恒星的星性构造的人类思想,也叫主命。
构造人类运气是为十二长生,也叫主运。
因其系统里以紫微星为诸星之首,故得名。
紫微星交移至天钱,现今人类是天钱主命,这也叫易宿,命主与紫微星无直接关系。
紫微和八字一样,都是中国人发明的算命术,发明者相传为宋代的陈希夷。
紫微斗数在古代被尊称为“帝王学”,并在皇宫中设有“钦天监”对其进行研究,能接触到紫微斗数的人只限于皇族中人或是有皇帝钦点的官员。
这也就是为什么八字在民间流传较广,而紫微斗数却少为人知的原因。
2. 与西方星座学的对应
紫微斗数就是东方的星座学,紫微命盘对应星盘。
占星中有12星座,紫微斗数也有14主星。
紫微主星的四大类型(开创型、领导型、支援型、合作型)与星座四象(火象、土象、风象、水象)较为相似。
但是,紫微斗数需要出生的年、月、日、时四个参数,每差一个时辰,命盘就完全不同,计算更为精准。
3. 评价
因此,紫微斗数不仅是世界上最早的行为心理学,也是最为精准的算命术。
经过多年的发展,当今的紫微斗数已经集中国传统文化与现代管理学、心理学、人际学……等多种学科于一体,融入科学发展观及现代价值观。
教导大众打破封建迷信,知命造命,远远超越了传统算命预测的界限,成为对人生命运具有至关重要指导意义的成功学及幸福学。
4. 紫微斗数与人的关系
紫微斗数——星象布局
每一个恒星都有着不同的性情和天赋,从心性上来说,人的想法除了由本性产生以外,还会受到其它因素的影响,或是它人,或是信仰。
每一种信仰都有着不同的想法来源,这些想法中也包含着愿望,学术,灵感,避害信息等等。
这就是紫微斗数的星象布局。
星相斗数——构造人类心性
人的命运都决定于自已的性情,人的处境都取决于人的内心,同样经历一件事,每个人的感受是不一样,同样做着一件事,每个人的出意却不同。
同样说这一样的话,每个人给别人的感受是不同的。
这就是人类不同的心性构造。
而构造人类心性的就是星相斗数。
良性与恶性的区别
同样做了一件违背良心的事,良性的人会产生内咎和罪恶感。
恶性的人会认为自已比别人聪明而产生优越感。
人都做过违背良心的事,所以人是越缺德越开心,但是这种开心必将转瞬即逝。
紫微十四主星
1. 十四主星
十四主星是一种叫紫微斗数的卜卦方法所用到的周天十四颗主星,源于古代人民对星辰的自然崇拜。
北斗七星,南斗六星,北极星,太阴太阳。共十六星。
排除北斗七星之第三(禄存)、第四(文曲),剩下就是紫微十四主星了。
这里排除的北斗第三星(禄存)为紫微斗数之辅星;北斗第四星(文曲)为紫微斗数之吉星。
了解一个人的主星,就可以了解他的个性特质和喜好。
紫微十四主星
2. 个性决定命运
紫微星【尊】
紫微星是一颗尊贵之星,具备领导的特质。
太阳星【耀】
如同天上的太阳照耀,象徵著光明与博爱。
太阴星【敛】
英华内敛而能散发光辉,沉稳而不轻浮,静藏而不外放。
北斗五星
贪狼星【贪】
贪不一定是贪得无厌,而是代表内心比较强烈的欲望。
巨门星【暗】
自身的光芒容易被掩盖或遮暗,所以得经常藉由『言语』来表达自己、突显自我。
廉贞星【囚】
对事情的看法容易画地自限而侷侷限在某个范围之内不易跳脱。
武曲星【刚】
武曲星心性坚毅刚强、不服输,精神世界容易感到孤寂。
破军星【耗】
耗就是耗用、消耗的意思,破军星有拼劲,容易过度消耗体力与资源。
南斗六星
天府星【库】
库有收藏的意义如财库、仓库等,具拥有的欲望及谨慎保存收藏的心态。
天梁星【荫】
天梁星是助人之星所以称是荫星,荫星的含义有二,一是喜欢帮助照顾别人,二是得到别人的帮助。
天机星【谋】
天机星是反应敏捷、善用智慧之星。
天同星【福】
如同小孩子受到父母的照顾而无忧无虑,有福可享。
天相星【印】
代表一个人对自己的言行有一定的规范。
七杀星【烈】
七杀星有如古代的将军一般,好胜心强,个性倔强性刚果决、倔强性刚果决、喜怒常形于色。
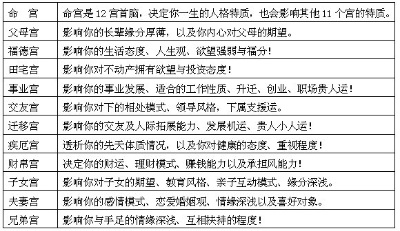
紫微十二宫——命运预测
如果说紫微斗数可以用来做人生指标,那么宫位就是这满盘星斗的指标。
12个宫位分别影响着你人生当中的各个方面,如爱情、事业、财富等,就相当于将你的人生切成一小块一小块,再拼合一起。
当各主星落入这些宫位,就能反映出你各方面会呈现怎样的命运轨迹。
紫微命盘十二宫
十二宫代表的意义
民间流传最广的就是生辰八字,现在仍有不少人去“算命”,推测日子。
而曾经皇家用来推理命运的紫微斗数,或许在某些方面要比八字更加全面、精确。
而西方的十二星座占星学毕竟文化根源不同。
所以紫微斗数或许仍有较大的发展空间。
★《布宫号》提醒您:民俗信仰仅供参考,请勿过度迷信!
